Classic case
MAGA内部的信仰危机? 爱泼斯坦事件持续发酵的政治影响和扩散效应
* “中美友好互信合作计划”是由复旦发展研究院和丰实集团共同打造的中美关系研究的学术平台
2025年7月7日,美国司法部与联邦调查局(FBI)发布联合备忘录,否认“爱泼斯坦客户名单”存在,并重申其死因为自杀。这一结论直接冲击了“让美国再次伟大”运动(后文简称MAGA运动)的核心叙事。特朗普此前长期利用爱泼斯坦案作为“揭露建制腐败”的象征,承诺重返白宫后将公布名单,但如今名单并不存在,这一反转被MAGA阵营视为背叛,引发右翼舆论场强烈不满,连核心意见领袖和亲信也开始公开质疑特朗普政府的诚信,日前《华尔街日报》的刊文更是将特朗普本人推上风口浪尖。司法部长帕姆·邦迪因早前宣称“名单就在桌上”而遭围攻,被认为误导公众并破坏MAGA运动的道德正当性。特朗普本人多次试图转移矛盾,但未能遏制信任崩塌的蔓延趋势。与此同时,抓住此契机,将焦点从爱泼斯坦案本身转向“政府欺骗选民”的政治叙事,试图重建制度性公信力,并争夺中间选民和年轻选民信任。爱泼斯坦事件因此从司法话题演变为政治信仰危机的引爆点,其对特朗普合法性、MAGA内部凝聚力及两党战略部署都造成了持续性冲击,其政治后果仍在持续发酵。
“爱泼斯坦案”是美国司法与政治信任危机的缩影。杰弗里·爱泼斯坦(Jeffrey Epstein,以下简称爱泼斯坦),这位曾活跃于华尔街的“神秘金融家”,于2005年首次因涉嫌未成年易被调查。尽管警方掌握大量证据,案件却在2008年以一份高度争议的认罪协议收场:爱泼斯坦只服刑13个月,且每日可离监“上班”。主导协议的联邦检察官阿科斯塔后成为特朗普政府的劳工部长,此安排长期遭批评为“权贵特权”。
纽约州性犯罪者登记处提供的这张照片显示,杰弗里·爱泼斯坦于2017年3月28日被捕。图源:
此案本已沉寂,但2018年《迈阿密先驱报》记者朱莉·K·布朗的系列报道再次点燃社会怒火。她采访多名受害者、重新梳理案情,披露出爱泼斯坦涉嫌长期组织跨州与国际未成年易,且与高层名流存在交集。报道中提到的飞行日志、私人岛屿“岛”等细节,以及克林顿、特朗普、比尔·盖茨等人的名字,在社交媒体上被快速放大,将相关事件从司法案件迅速升级为“权力与罪恶共谋”的象征。
2019年,爱泼斯坦再次被捕,面临更严重的联邦指控,但一个月后死于纽约看守所,官方认定为“自杀”。监控中断、看守失职、尸检骨折等异常迹象引发广泛质疑。此案由此从性犯罪调查演变为权力腐败、制度遮蔽的全民焦点。2020年,其亲密合作者吉斯兰·麦克斯韦尔被捕,2022年定罪。但审理过程严格保密,大量核心证据未对外公布,进一步激化“政府是否隐瞒真相”的民众情绪。
2025年2月27日,美国司法部正式公布“爱泼斯坦解密档案第一阶段”(Jeffrey Epstein Part 01)。但现实再次击碎期待。文件内容主要为2006年至2010年的FBI访谈记录、飞行日志、排班信息等,大部分信息早在媒体曝光中已有报道。更令公众失望的是,关键细节大量涂黑,未出现任何新的人物曝光或违法证据,所谓“客户名单”“勒索录像”等传言完全没有出现在档案中。结果彻底击碎数年来“揭密”情绪动员所构建的期望,右翼舆论群体大规模情绪崩溃,爱泼斯坦事件由此彻底完成了从刑事案件到政治信仰危机的转变。
2025年7月17日,《华尔街日报》的专题报道再度引爆关注。报道披露2003年爱泼斯坦生日纪念册中含有一封署名“特朗普”的生日信,配有裸女素描,内容暗示两人“共享秘密”。特朗普坚决否认,并随即起诉道琼斯公司、《华尔街日报》与相关记者,称该报道“虚假、恶意、诽谤”。他同时命令司法部长帕姆·邦迪申请法院解封大陪审团“相关材料”,试图重建透明承诺。但司法部已在一周前声明:无更多可公布资料,爱泼斯坦确系自杀,案件不存在可起诉新证据。FBI称部分文件因麦克斯韦尔重审案件仍处于封存状态。
由于在2024年总统竞选期间,特朗普承诺将彻底公开“客户名单”,MAGA支持者则将案件神话为“反精英”“救儿童”的象征性话题在社交媒体上进行情绪动员,因此这一“终结结论”激怒支持者。多位MAGA运动意见领袖公开质疑邦迪“食言”,指控政府背弃“揭露真相”的承诺。共和党议员正推动国会通过揭密动议。与此同时,特朗普指责这些质疑者“被洗脑”,称“爱泼斯坦骗局不值再谈”。一场本应巩固民意的揭密行动,反成其阵营内部裂痕的导火索。
特朗普与爱泼斯坦的长期交往早已难以回避。上世纪90年代起,两人同在棕榈滩豪宅区活跃,频繁同框聚会。2002年特朗普曾公开称爱泼斯坦是“好人,喜欢美女,很多还很年轻”,这段话成为后来批评者的重要佐证。双方还曾共同乘坐私人飞机,参加“模特派对”等私密社交活动。爱泼斯坦的私人通讯录中亦有特朗普全家联系方式。
从左至右,唐纳德·特朗普、前模特梅拉尼娅·特朗普、金融家(未来被定罪的性犯罪者)杰弗里·爱泼斯坦和英国社交名媛吉斯兰·麦克斯韦于 2000 年 2 月 12 日在佛罗里达州棕榈滩的海湖庄园合影。图源:Getty Images
两人于2004年因一宗海景房产竞标决裂。特朗普在竞标中胜出,并随后声称“与爱泼斯坦15年未有往来”,开始将其描绘为“怪人”“不喜欢的人”。此后特朗普不断强调已与爱泼斯坦断绝关系,试图撇清瓜葛。
现实是这段“关系切割”说辞难以经受事实核查。除多次私人聚会记录外,有数位女性曾在后续案件中提到“在爱泼斯坦安排下见过特朗普”。包括模特斯泰西·威廉姆斯、艺术学生玛丽亚·法默、以及维权者弗吉尼亚·朱弗雷等人,都在不同场合描述了特朗普与其的不当互动——尽管相关指控至今未进入司法程序。
6月11日,在洛杉矶潘兴广场附近,一名抗议者举着被定罪的性犯罪者杰弗里·爱泼斯坦和入主白宫前的特朗普的合影。图源:
特朗普对该案的态度呈现明显策略性转变。在竞选初期,他极力主张“公布客户名单”,称将揭露“百名政商名流”的黑幕。邦迪甚至在2025年2月表示,“那份名单就放在我的办公桌上”。但随后的官方公布中,档案大幅删节,信息多已公开且未有爆炸性新料,美国民众强烈失望。邦迪则改口称所谓“名单”只是案件相关的杂项文件。特朗普随后呼吁支持者“别再浪费时间在爱泼斯坦身上”,试图转移焦点,却适得其反,被质疑为对选民承诺失信。他称案件为“骗局”,并斥责关注此案的右翼支持者“愚昧”。这种反差极大的表态,被认为反映其试图摆脱自设舆论陷阱的挣扎。
最新争议集中于《华尔街日报》披露的那封生日信。虽然信件真伪仍存争议,但它再度唤起公众对特朗普与爱泼斯坦过往的关注,也让其在选战中面临更大质疑。特朗普的反应激烈,既诉诸法律手段,又动用社交媒体否认一切,并试图将火力转向媒体本身。
民调问题:总体而言,您对联邦政府关于杰弗里·埃普斯坦案公开的信息量是否满意,还是觉得无所谓?
民调显示两党在爱泼斯坦案文件问题上存在分歧:尽管仅有3%的美国成年人对关于杰弗里·爱泼斯坦的公开信息表示满意,但与共和党立场一致的成年人比其他群体更不可能表示不满。图源:CNN
特朗普在“揭露者”与“被揭对象”之间的身份模糊,已成为其政治信誉危机核心。他一方面鼓动支持者相信体制掩盖真相,一方面又在面对真相压力时选择否认与回避。当承诺中的“客户名单”无法兑现,当揭密转为空白档案,支持者的不满最终指向其本人。
特朗普与爱泼斯坦的关系代表了美国精英权力圈某种“相互认同—相互切割”的典型机制。在权力巅峰期,社交和经济资源彼此交织;而当政治舞台风向逆转,曾经的关系则成为最致命的政治武器。特朗普对这段关系的处理,从热情赞美到刻意回避,再到政治利用,实际上反映了他一贯的策略主义风格。
本月美国司法部和FBI联合发布的备忘录,正式否认“爱泼斯坦客户名单”的存在,引爆了保守派尤其是MAGA阵营的愤怒情绪。这一结论直接击穿了多年阴谋论核心的逻辑前提——即爱泼斯坦通过掌握一份名单敲诈精英、因此被“灭口”。备忘录中不仅否认名单存在,还称未发现其他可公开披露的新刑事证据。这种“冷处理”令右翼支持者极度失望,转而将怒火集中在特朗普政府司法团队身上,特别是司法部长邦迪与FBI局长卡什·帕特尔。
邦迪因此成为信任危机的中心人物。作为特朗普任命的司法部长,她原本因“忠诚”被保守派赋予高度期待,尤其在特朗普曾承诺“彻底公布爱泼斯坦档案”的背景下。但此次备忘录内容的保守、模糊乃至删节,令她在核心支持者中声誉崩塌,甚至有人要求她辞职。特别是MAGA运动阵营认为,她代表的不是揭露真相的斗士,而是“系统合谋”的象征。
2025年7月8日周二,司法部长帕姆·邦迪在白宫内阁会议上聆听唐纳德·特朗普。图源:
邦迪的政治困境并非始于此。她长期与特朗普亲近,却并未全然赢得MAGA运动阵营信任。她未曾公开支持1月6日被告,也未主导“反建制”立场,这种“温和保守派”背景使她在极右翼眼中显得姿态不够激进。而此次爱泼斯坦案件的处理,则加剧了她“失去立场”“掩盖真相”的形象。
特朗普虽表面支持邦迪,但实际行动和言论愈加自相矛盾。起初他强硬承诺揭露全部文件,备忘录发布后却改口称“爱泼斯坦丑闻是一场骗局”,转而指责支持者“受骗太深”。面对怒火未平,他又在7月中旬要求邦迪申请公开部分大陪审团记录,试图转守为攻。但这一步在程序上极其复杂,大陪审团材料需法院许可,且司法部已准备删节大量内容,特别是“受害者信息及其他敏感身份”,新信息的披露空间有限。保守派媒体和影响力人物如劳拉·鲁默、波索比克、查理·柯克等持续批评邦迪“背叛承诺”。司法部内部亦显现分裂:早前助理检察官莫琳·科米曾明确反对披露记录,担心影响麦克斯韦尔的重审。尽管她已于7月被解职,但显示出整个政府对案件处理节奏并不统一。
法院是否会解封这些材料仍不明朗。司法部提交的请求覆盖纽约和佛州的联邦法院,主张基于“公众广泛兴趣”打破大陪审团保密惯例。但专家指出,爱泼斯坦案大部分关键证据未必属于大陪审团材料,能否解封、是否有新爆料,均存在高度不确定性。这一现状直接抵触MAGA运动阵营长久以来对“全面揭密”的期待。爱泼斯坦案件已经将邦迪推向了政治风暴的中心。
她本人声明坚持不辞职,并表示“只要总统信任她,她就继续履职”,但在政治现实中,她的角色已从执行者变为代罪羔羊。尽管她承诺推出更多“亲MAGA运动”举措以修复裂痕,但支持者情绪正在迅速向极端化和对立倾斜。此次危机核心不仅是名单是否存在,而是特朗普政府在兑现“揭露真相”承诺上的系统性失败。邦迪虽为执行角色,但在缺乏有效公关与政治操守的配合下,最终被置于舆论风暴正中。公众看到的,是司法部混乱的信息管理、不透明的封存标准,以及政治人物对自身盟友的迅速切割。如果她无法在接下来的信息解封过程中扭转舆情,或拿出真正有料的新证据,那么她的政治生涯将很难幸存于这场危机。
爱泼斯坦档案公布之后,在缺乏“名单”和关键爆料的现实面前,不仅未能带来所谓的“权力清算”,反而成为一场信任危机的触发点,迅速撕开美国政坛深层结构中的矛盾。三股主要政治力量——、共和党与MAGA运动群体——分别展现出不同的反应逻辑和利益导向,反映出美国政治生态中关于“真相、动员与信任”的根本性张力。
爱泼斯坦事件成为反击特朗普政府合法性的战术杠杆,其核心策略是将“揭不开的名单”转化为“政府欺骗”的象征性证据,借此重构特朗普政治叙事的破绽。
当司法部与联邦调查局在7月7日发布备忘录,明确否认存在“爱泼斯坦客户名单”并认定其死因为自杀后,迅速调整策略,并未深挖爱泼斯坦案的刑事细节,而是将整个事件转化为对特朗普政府政治诚信的质疑攻势。人意识到,这份否认性文件对于长期以“揭露深层政府阴谋”为自我动员基础的特朗普运动,是一次具有杀伤力的叙事崩塌,因此,关键不是“名单是否存在”,而是“为何你承诺有名单、却最终什么也没有”。
在国会的动作极具象征性意义。众议院司法委员会人迅速提出正式动议,要求传唤司法部长邦迪、联邦调查局副局长丹·邦吉诺、FBI局长帕特尔等人,追问他们为何先前高调承诺“名单即将公开”,而如今却无果而终。这不仅是立法问责,更是一场公关战,意在放大“政府食言”的印象,强化特朗普政府在执政中期陷入失控的印象。众议员泰德·刘甚至直言,“这不是调查,这是一种掩盖——强者庇护强者”。
2025年7月14日,众议院少数党领袖、纽约州议员哈基姆·杰弗里斯在华盛顿国会大厦举行的新闻发布会上谈到唐纳德·特朗普总统的政策以及共和党本月通过的税收和削减开支法案。图源:
舆论策略方面,运用主流媒体和社交网络构建了统一叙事:“特朗普政府欺骗了信徒。”《》、《》、CNN等传统媒体将其定义为“特朗普主义神话的一次破产”,强调它代表着一个依靠阴谋论发动群众的运动,如何在关键时刻无法兑现“真相”的根本承诺。与此同时,全国委员会启动X平台自动账号,每日重复一句话:“特朗普公布了爱泼斯坦档案吗?没有。”通过重复性语言制造记忆压迫。
更具传播效能的是,策略团队迅速调动意见领袖和内容创作者,借助TikTok与X的高曝光度视频影响青年选民群体。例如,乔恩·斯图尔特批评特朗普言辞回避、菲利普·德弗兰科借“不是一个快乐的男孩”的轻佻方式切入,引发数百万级别的观看和转发。这种将政治话题娱乐化、碎片化的传播方式,尤其对那些已对体制不信任、但尚未全面认同特朗普的年轻选民产生潜移默化影响。
一系列内部民调更坚定了的攻势基础。蓝玫瑰研究(Blue Rose Research)公司面向一万多名选民的调研显示,70%的选民认为“爱泼斯坦名单被掩盖”,其中甚至包括61%的特朗普选民;58%的人认为特朗普至少“可能参与了掩盖”;三分之二的受访者表示,事件反映的是“政府透明度问题”。这些数据表明,“名单不存在”未被公众广泛接受,“政府失信”成为更具穿透力的标签。这使得能够在不触碰案件司法敏感性的前提下,将其转化为政治动员工具。
2019年7月8日,纽约南区联邦检察官杰弗里·伯曼在纽约市宣布对杰弗里·爱泼斯坦提出指控。图源:Getty Imges
不过,清醒地意识到,这种话题的时效性较短,不太可能成为2026年中期选举或2028年总统选举的主线。但正因如此,它适合作为打击特朗普“道德光环”与“MAGA神话”的切入点,制造持久性的怀疑。未来前进(Future Forward)PAC发布的备忘录就明确指出:虽然此事不会主导选战,但“适度有力、回应当前舆论”的战术打击极具传播优势,能在网络平台激起广泛关注,从而为更核心政策议题(如医保、预算)造势。
从策略视角来看,的最大意图并非彻底摧毁特朗普,而是在其最稳固的“民间信仰区”内部种下怀疑的种子——这正是“特朗普骗了你”这一舆论框架的真正目标:不是争取对手支持者,而是促成其情绪内耗。这种战术并不寻求直接胜利,而是逐步削弱特朗普对运动的道德垄断力。
同时,也警惕自身的脆弱面。毕竟,前总统克林顿曾多次与爱泼斯坦接触,尽管其坚称未涉及违法行为,因此避免将案件定义为“性侵案件”的战场,而是保持在“政府诚实”与“政治一致性”的层面,以免自身被反击。而对爱泼斯坦真正的刑事责任、客户名单内容、司法调查技术流程等实质问题,则采取刻意回避,以免话题偏离政治轨道。
建制派共和党人试图用“透明”与“程序正当性”来稳住阵脚。议长迈克·约翰逊、参议员图恩等人虽然支持信息公开,但明确反对推动的动议。他们呼吁有限度解密、举行听证会,试图修复共和党在温和及中间选民中的公信力。这类声音将“理性治理”作为维系选举竞争力的关键手段,警惕党派完全沦为极端情绪的载体。
据《》7月21日报道,约翰逊已改变态度,明确表示他不会在今年夏天就司法部是否应该公开与爱泼斯坦有关的文件举行众议院投票。约翰逊表示,特朗普要求邦迪申请公开爱泼斯坦案中大陪审团的证词举动缓解了他对政府透明度的担忧。这一转变意味着虽然爱泼斯坦事件在特朗普与其党内支持者之间造成了不同寻常的分歧,但众议院议长态度的变化表明,特朗普在平息相关事件的努力可能正在奏效。
不过MAGA运动阵营则明显更激进。他们普遍对司法部结案说法强烈不满,质疑政府“掩盖真相”,指责“深层政府”与特朗普身边“软弱官员”合谋背叛人民,矛头直指司法部长邦迪和FBI高层。媒体人物如塔克·卡尔森、劳拉·鲁默、波索比克等人带头炒作“档案被篡改”“爱泼斯坦没死”等阴谋论,不断强化对制度体系的不信任。他们将问题提升为一场体制对抗,声称特朗普未能真正“清洗内部”,警告这将毁掉其任期与选情。
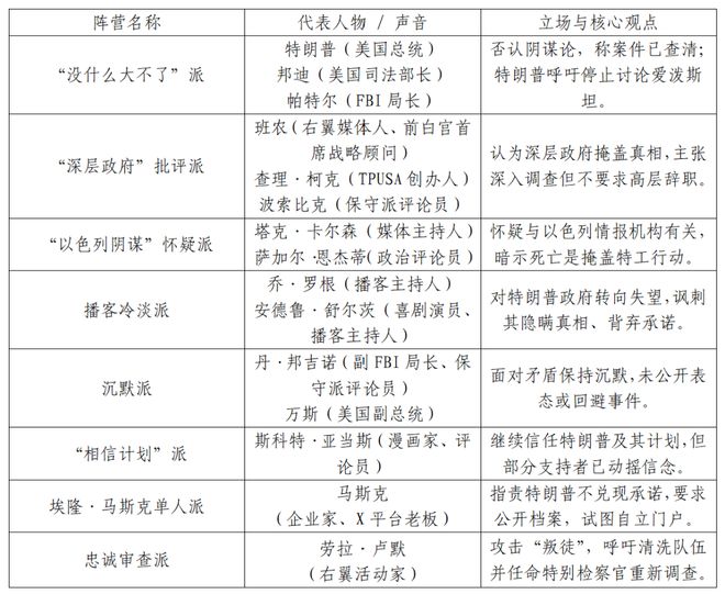
爱泼斯坦事件前所未有地分裂了MAGA运动,以上是美媒归纳的八个派系。资料来源:政治报
更严重的是,这种不满已不再仅指向政府中层,而开始转向特朗普本人。虽然多数支持者仍绕开正面批评总统,但包括迈克尔·弗林、塞诺维奇、罗珊娜·巴尔甚至马斯克等人,已公开表达对特朗普回避立场的不满,要求其“看清局势”“立即公布所有文件”。这标志着特朗普赖以维系内部整合的模糊权威语言——“我知道真相,但时机未到”——正在失效。越来越多的基层声音怀疑他是否也成为权力结构的一部分,“救世主”形象出现裂痕。
尽管MAGA运动阵营内部对爱泼斯坦案处理方式产生显著分歧,但仍有一部分坚定的支持者选择为特朗普辩护,将矛头转向与“深层政府”。他们的核心论点是:如果爱泼斯坦案中真的存在能伤害特朗普或其政府的证据,那为何掌握行政权力的拜登政府与迟迟没有披露?这类观点意在反转指责逻辑,质疑对手动机、转移焦点,并维系对特朗普的信任。例如,右翼评论员迪内什·德索萨就明确表示,“如果所谓‘客户名单’真能摧毁特朗普,激进左翼早就公布了。”他和其他MAGA运动意见领袖,如塔克·卡尔森、查理·柯克等人,虽对案件透明度表达不满,但仍强调“问题不在特朗普”,而在于“故意模糊焦点”“不敢公开真正的内容”,甚至有人声称联邦机构“销毁证据”,以免曝光对不利的信息。
根据昆尼皮亚克大学7月17日公布的民调,共和党内部对特朗普政府处理爱泼斯坦文件的方式意见不一,40%表示支持,36%反对,24%未表态;而在全国范围内,63%的受访者表示不满,仅17%表示满意。路透社/益普索同期调查亦显示,共和党选民中35%支持、29%反对,其余未决定。CNN/SSRS调查则显示,仅3%的成年人对政府公布的信息量感到满意,反映出公众普遍对处理方式缺乏信任,尤其在极端保守派与温和派共和党人之间分歧日益加剧。平台如Truth Social和X充斥着失望情绪:不少原本坚定的追随者公开质疑“名单呢?”“我们是不是被骗了?”甚至表示要“退出MAGA运动”。幻灭情绪开始取代动员热情。
虽然班农等人试图将外部攻击作为新的动员口号,鼓吹“特朗普正在反击”,但实际效果有限。连番言辞与策略调整,诸如指示邦迪申请公开大陪审团资料,或激烈抨击媒体《华尔街日报》的报道,虽勉强重塑部分团结,但并未恢复核心信任。特朗普的语言也日益矛盾——一面称爱泼斯坦“无关紧要”,一面又高呼要揭露“激进左翼的骗局”。这种混乱释放的信息让部分原本激进的支持者更加迷茫,部分主流选民则加速远离。
“爱泼斯坦事件”的调查结果公布之后,其引发的连锁反应已经远超案件本身。这场原本集中于司法调查范围的事件,因其被长期嵌入MAGA运动的核心叙事中,而被重新放大并赋予政治象征意义。随着官方否定“客户名单”存在、排除谋杀可能性,该事件正引发一场认知与信任的系统性重构,尤以特朗普及其支持者构成的政治共同体受影响最为显著。
首先是政治信任体系的动摇。爱泼斯坦案之所以长期被MAGA运动放大,不仅因为其本身的敏感性和象征意义,更因为它被视为揭露“体制黑幕”的突破口。所谓“深层政府”(Deep State),在该语境下早已超出制度性官僚体系本义,而被泛化为一个隐藏在民主程序之下、操控真相与权力分配的不可见网络。特朗普及其支持者通过这种修辞,构建出一套“我们与他们”的叙事框架,其中“我们”是被压制的普通民众,而“他们”是利用制度获益的既得利益者。MAGA运动原本并非政策驱动型组织,而是建立在敌我对立、结构性怀疑与拯救式情感召唤之上。“爱泼斯坦名单”正是这种动员结构的象征性话语——一份终将解放真相、揭穿腐败的“圣经”。但这一次,宣布结论的是由特朗普本人任命的司法与执法高层,这使他及其阵营无法再将“真相被遮掩”的责任推给“敌对势力”或外部体系。当“揭示真相”的承诺与执政期的结果相违背,信任断裂就不可避免。
其次是舆论动员逻辑的失效。MAGA运动长期依赖“揭露”“反抗”“揭秘”式的议题结构来激发支持者情绪。爱泼斯坦案恰好满足了“神秘+精英+性丑闻”这一高度吸引注意力的叙事要素,是典型的政治动员素材。当官方调查未能提供期望中的“名单”“黑幕”或其他震撼内容时,MAGA运动的议题框架失去了持续推动力。更关键的是,过去作为舆论引导者的特朗普,未能成功控制叙事节奏。面对舆论异动,他在数日内数度改口、自相矛盾,既未给出清晰解释,也未有效重构新的方向,反而引发保守派内部关于其动机与可信度的质疑。、
MAGA运动内部结构开始向“自我怀疑”演变。本质上,这是一场认同危机的起点。MAGA运动中部分原本坚定的意见领袖如鲁默、沃尔什等,开始质疑不仅是邦迪或司法部,而是特朗普本人。这意味着MAGA运动内部出现了“二次认知冲突”:一方面是现实调查未提供满足性结论,另一方面是既有信仰系统拒绝接受“无名单”的现实。在这种张力下,运动内部不再统一对外,而转向对内部“失守者”的清算。保守派舆论场对邦迪态度的剧烈转变、对“背叛者”标签的迅速加诸,是这一结构变化的具体体现。这种“认同基于预设真相”的运行机制一旦崩塌,极易演化为组织松动乃至信仰瓦解。
MAGA运动面临话语权的反噬。长期以来,特朗普及其媒体盟友主导着“我们 vs 他们”的话语结构,将制度性问题解释为阴谋性迫害。在该框架中,“真相”不再由独立事实界定,而由能否服务于政治动员决定。一旦这种话语结构无法维系,就会反噬其创立者本身。此次事件中,部分右翼媒体并未接受特朗普的“降温式回应”,反而持续追问与爱泼斯坦的关系,并在特朗普转向辩解后选择分化站队。这说明,曾被特朗普用于操控舆论的“阴谋工具”,如今反过来成为评判他本人的尺度。
最终,这场风波所揭示的,不只是一个案件结果的不满足,而是一定程度上政治动员模型的退化。当一场政治运动将信息的不确定性作为动员手段,便不可避免会在“真相无法兑现”时陷入自毁逻辑。爱泼斯坦事件成为一个“象征性失效节点”——它没能提供政治运动期待的结果,却提供了验证运动逻辑是否可持续的机会。而当前的结果表明:一旦叙事无法延展、核心人物失去主导力、内部产生裂缝,其原有的“反建制”效能就会转变为“自我解构”。部分MAGA运动支持者选择激进化,重新投向“全球阴谋”“情报系统操控”等更极端话语;另一些人则干脆脱离,形成潜在流失。
因此,爱泼斯坦事件的政治效应并不在于揭示多少新证据,而在于揭示了一场高度符号化的政治运动,如何在事实不再配合其预设叙事时暴露出自身结构的松动。这不仅是特朗普政治能力的一次考验,更是MAGA运动政治生命周期进入收缩阶段的信号。表面上依旧活跃的运动,在内部已开始经历信仰与认同的解构。若无法修复这种信任机制,其持续性的政治价值与动员效能,都将面临不可逆的削弱。
CATEGORIES
News
- 泰成橡塑取得清洁效果良好的橡胶耐磨试验机专利能对磨辊进行有效清洁2026-02-08
- 干性头发用什么洗发水?2026-02-08
- 消防车A类泡沫与B类的区别详细介绍2026-02-08
- 从消防泡沫到水龙头如何丈量PFAS这座“冰山”?——访清华大学环境学院黄俊教授2026-02-08
- CNY大扫除清洁厨房油污用什么?威王解锁厨房油污清洗妙招2026-02-08
CONTACT US
Contact: k8凯发技巧,k8凯发集团开户登入
Phone: 13800000000
Tel: 400-123-4567
E-mail: admin@youweb.com
Add: Here is your company address
